BIO CONCEPT KOMBUCHA HỖ TRỢ CHUYỂN HÓA ĐẠM(1): GIẢI PHÁP TỐI ƯU HÓA DƯỠNG CHẤT CHO CƠ THỂ HIỆN ĐẠI
Trong thời đại ngày càng chú trọng đến sức khỏe và hiệu quả dinh dưỡng, “chuyển hóa đạm” đang trở thành một khái niệm được quan tâm đặc biệt. Hiểu điều đó, Bio Concept Kombucha đã được nghiên cứu để trở thành một trợ thủ đắc lực trong việc hỗ trợ chuyển hóa đạm nhờ vào lợi khuẩn BC30 – một trong những loại lợi khuẩn được đánh giá cao nhất hiện nay.
(1) Bio Concept Kombucha hỗ trợ chuyển hóa đạm khi sử dụng 4 gói/ngày – tương đương bổ sung bổ sung với liều lượng 1 tỷ CFU lợi khuẩn BC30 / ngày
CHUYỂN HÓA ĐẠM LÀ GÌ VÀ TẠI SAO NÓ QUAN TRỌNG?
Protein (hay đạm) là một trong ba nhóm chất dinh dưỡng chính của cơ thể, giúp xây dựng cơ bắp, tổ chức, tổng hợp hormone, enzyme và duy trì hệ miễn dịch. Tuy nhiên, cơ thể không hấp thụ protein ở dạng nguyên thể. Trước khi được sử dụng, protein phải được chuyển hóa thành các axit amin nhỏ hơn qua một chuỗi phản ứng tiêu hóa.
Chuyển hóa đạm bao gồm 02 bước chính:
- Phân giải: Protein được phân cắt bởi enzyme tiêu hóa thành các chuỗi polypeptide, peptide và cuối cùng là axit amin.
- Hấp thụ: Các axit amin được hấp thụ qua niêm mạc ruột vào máu, cung cấp nguồn nguyên liệu cho hoạt động trao đổi chất.
Tuy nhiên, nhiều yếu tố bên trong và bên ngoài có thể khiến quá trình này kém hiệu quả: rối loạn vi sinh đường ruột, thiếu enzyme, tiêu hóa kém…
BIO CONCEPT KOMBUCHA VÀ KHẢ NĂNG HỖ TRỢ CHUYỂN HÓA ĐẠM NHỜ LỢI KHUẨN BC30

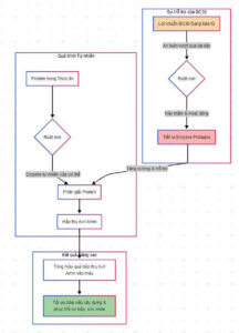
Sự hỗ trợ của lợi khuẩn BC30 trong quá trình tự nhiên
Bio Concept Kombucha kết hợp từ trà tự nhiên với lợi khuẩn BC30 đạt tiêu chuẩn FDA – Hoa Kỳ, được kiểm nghiệm tại Singapore và có công dụng hỗ trợ tăng cường tiêu hóa, miễn dịch, chuyển hóa đạm.
Sự kết hợp này mang đến một sản phẩm vừa giàu hơp chất oxy hóa, vừa hỗ trợ tiêu hóa và chuyển hóa đạm tối ưu.
LỢI KHUẨN BC30 – TRỢ THỦ BẺ GÃY “VIÊN GẠCH” MANG TÊN PROTEIN
Khi sử dụng sản phẩm Bio Concept Kombucha – 10g nhỏ gọn chứa 250 triệu lợi khuẩn tối ưu
🔸 Vượt qua axit dạ dày như một chiến binh: lợi khuẩn BC30 sẽ vượt qua axit dạ dày nhờ lớp bào tử bền ngoài.
🔸Kích hoạt enzyme tiêu hóa protein: tại ruột non, lợi khuẩn BC3 “nở mầm” và bắt đầu tiết enzyme protease, phân cắt protein thành axit amin.
🔸Tăng khả năng hấp thụ axit amin: việc bổ sung BC30 cùng protein giúp tăng hàm lượng axit amin trong máu cao hơn so với việc uống protein đơn thuần. Tức là, không chỉ phân giải tốt hơn, mà còn hấp thụ nhiều hơn.
🔸 Nuôi dưỡng hệ tiêu hóa khỏe mạnh: lợi khuẩn BC30 giúp duy trì môi trường ruột khỏe mạnh, hỗ trợ hấp thụ tối ưu không chỉ protein mà cả vitamin và khoáng chất khác.

Cơ chế hoạt động trong quá trình chuyển hóa Đạm
NÊN SỬ DỤNG BIO CONCEPT KOMBUCHA NHƯ THẾ NÀO ĐỂ CÓ CÔNG DỤNG TỐT NHẤT?
Để tối ưu hiệu quả hỗ trợ chuyển hóa đạm, bạn nên sử dụng Bio Concept Kombucha đều đặn mỗi ngày – bổ sung lợi khuẩn BC30 với liều lượng 1 tỷ CFU lợi khuẩn/khẩu phần (tương đương 4 gói Bio Concept Kombucha), đặc biệt là sau các bữa ăn chính hoặc sau khi bổ sung thực phẩm giàu đạm (thịt, cá, trứng, sữa, whey protein…).
Sản phẩm ở dạng hòa tan, dễ mang theo và sử dụng, chỉ cần pha với nước lọc là có ngay một ly kombucha thanh mát, hỗ trợ tiêu hóa hiệu quả. Nhờ lợi khuẩn BC30 bền vững với môi trường axit dạ dày, Bio Concept Kombucha có thể hoạt động chính xác tại ruột non – nơi diễn ra quá trình phân giải và hấp thụ protein.

Bio Concept Kombucha hỗ trợ chuyển hóa đạm với 4 gói/ngày
Bổ sung ngay lợi khuẩn BC30 dễ dàng cùng Bio Concept Kombucha – 10g nhỏ gọn chứa 250 triệu lợi khuẩn tối ưu.
Kết hợp lối sống lành mạnh và khám phá những lợi ích tuyệt vời từ Bio Concept Kombucha mỗi ngày!
Tìm hiểu thêm các thông tin từ Bio Concept nhé
🌏 https://bioconcept.vn/
☎ (024) 36335633
🏢Số 321, Vĩnh Hưng, Quận Hoàng Mai, Hà Nội









